The Client
Architecture firms have to be creative. That’s why they don’t often struggle with ideas. However, they can struggle with all the movement that happens after the first talks. The process of building business relationships is a long-term endeavor. Our client was no different in this matter: their process for going after new opportunities can stretch across months or years, while a single introduction at a conference can turn into a multi-million-dollar stream of revenue. Within the company, the team handles long-standing client relationships, competitive pursuits, and constant visibility-building to keep things running. Which is a lot of work, even for an architecture firm.
The firm’s visibility comes from its relentless presence. They show up in the right rooms, they publish work that signals credibility, and they keep conversations warm with the people who influence projects. New prospects develop through long-running networks and inbound interest, ready to endure the sometimes arduous processes of contract approvals. Leaders within the firm juggle conference attendance, public speaking, and publications to keep the firm top of mind for future prospects long before a pursuit begins.
To keep everything moving, the team depends on systems capable of tracking relationships, engagement, and pursuits over long timelines, with each department contributing to how visibility is maintained and opportunities understood.
The Problem
As their sales and outreach picked up speed, new information began entering their marketing and business development workflows from all sides. They relied on Deltek Vantagepoint as their ERP system, which worked well for financials and pursuit tracking, but was increasingly stretched to help understand marketing attribution and a prospect's visibility. The team needed a way to bring marketing activity, outreach, and contact data into one place without forcing their software to bend in ways it shouldn't.
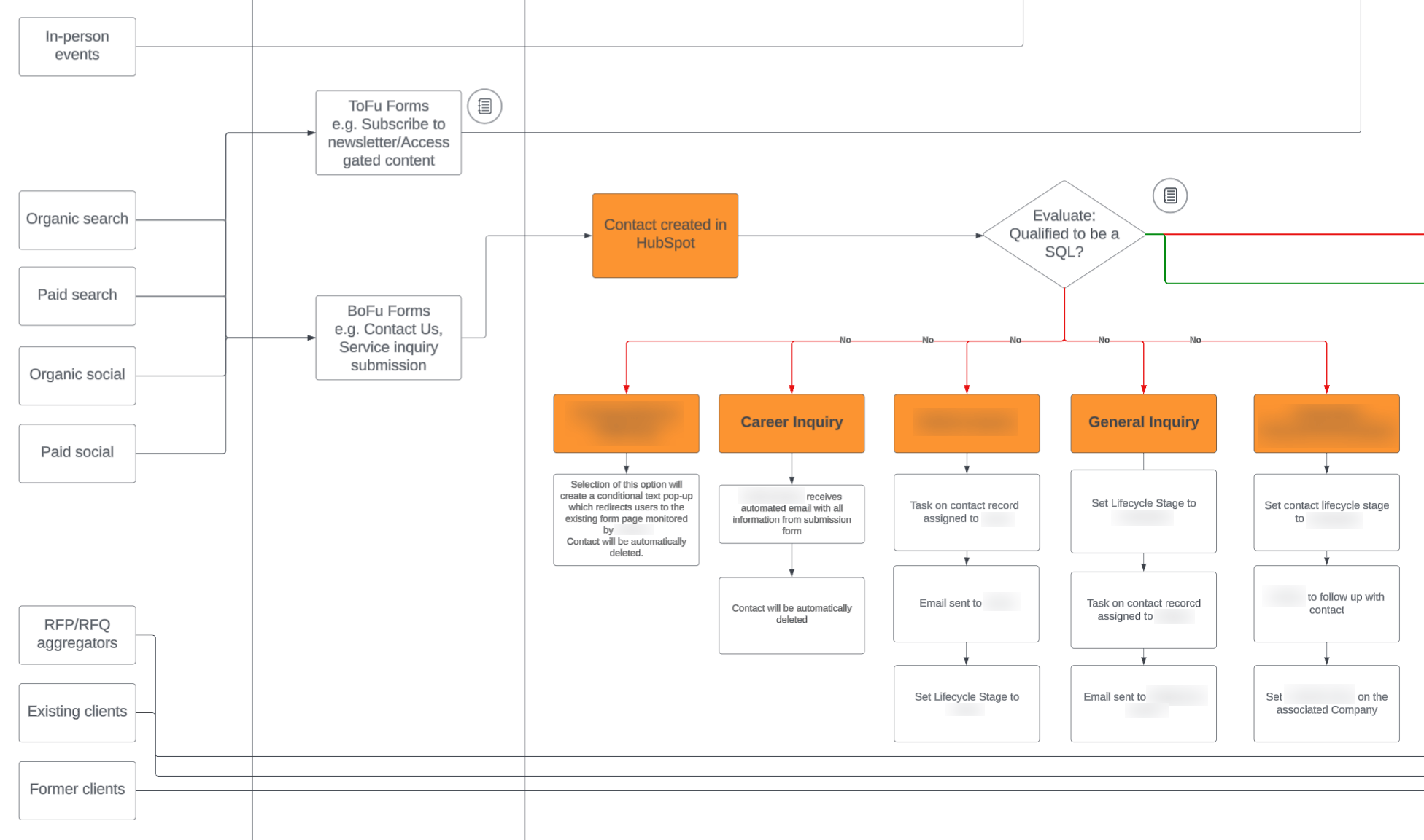
Because their marketing investments often take years to influence revenue, attribution posed a real challenge. A speaking engagement or conference introduction could mold a pursuit long before a project ever appeared in Vantagepoint. Processes weren't standardized, making it hard to track engagement metrics and the progress on a new project. This was exacerbated by additional gaps in definition, such as their website form, which received genuine inquiries alongside solicitors and employment-seekers.
At the system level, the team could feel the subtle but growing noise. Since lifecycle stages existed as an unimplemented idea, confidence in them was limited because there was no shared definition or enforcement. Buyer intent signals did not exist and the sales team instead made decisions based on their own subjective judgment. Consent compliance added another layer of uncertainty, with double opt-in, marketing subscriptions, and legal review requirements creating hesitation around email use. The disorganization was hindering their marketing engine, which was what powered the whole business and needed the most care.
As time passed, even straightforward questions demanded increasing amounts of manual effort since their data rarely told a complete story on its own. The team excelled in their work, but they needed a system designed from the ground up to support data hygiene, attribution, and long-term visibility alongside Deltek Vantagepoint. That’s when they reached out to ClearPivot.
The Solution
ClearPivot entered the engagement with an understanding that the firm’s systems already carried years of context and institutional knowledge. The team would need to be careful to interview each person at the firm who had built those foundations, being careful not to disturb them while crafting a new system. HubSpot was introduced as the firm’s first centralized marketing automation platform to support marketing activity, contact management, and attribution, while Deltek Vantagepoint would continue to serve as the system of record for pursuits and financial data. However, there would be one change. They would build a custom API integration so that both systems could talk with each other. This structured sharing of information allowed the firm to see engagement and demand without interrupting the long sales cycles and operational workflows that were already in motion.
The work began by tracing how relationships actually formed and evolved. Through detailed customer lifecycle mapping, the team established a shared picture of how contacts move from first touch into active pursuit over long spans of time. Responsibilities, touch points, contact types, and various steps in their software were all accounted for within this document, and it was subsequently updated over time as they gained more insight into what works and what doesn't. All this new structure replaced informal handoffs with something more dependable, especially as volume increased and timelines stretched.
As lifecycle clarity improved, the team shifted its attention toward intake and qualification. Career inquiries and business development submissions had been coming through the same website form, which required manual review and routing. ClearPivot saw an opportunity to separate paths before someone had to intervene. This freed up valuable time for the whole business development team. To address their legal concerns, new consent and subscription logic ensured that the teams would be compliant in all regions where their work is conducted.

ClearPivot developed a lead scoring framework with a similarly deliberate process. We built out a new model that weighed both fit and engagement, as well as separated target clients from vendors, consultants, and partners. Our team documented point thresholds within HubSpot, then reviewed outcomes, and refined the model according to what they found. When the team's confidence in their new toolkit grew, they decided which interactions lined up with intent to buy and set up buyer intent tools in HubSpot to capture them and notify the team. They poured over data to align actions with defined markets, helping concentrate prospecting efforts on firms that reflected the company’s real client base.
Attribution and reporting brought these increasingly stronger threads together. The teams developed a mutually agreed-upon source taxonomy, then aligned source fields between HubSpot and Deltek Vantagepoint to track how marketing activity influenced pursuits. Multi-touch reporting surfaced patterns that previously relied on institutional memory, supported by dashboards that followed contacts through lifecycle stages and highlighted where engagement translated into opportunity.
Throughout the engagement, long-term ownership remained central. ClearPivot wanted to make sure the firm felt empowered to manage its own data quality. So how did our team make it easy? They created a Dirty Data Dashboard and a repeatable audit process to see data errors and tackle them head-on. They could now manage duplicates, lifecycle accuracy, missing firm data, and inactive records as part of regular operations.
.png?width=716&height=713&name=dirty-data-raw%20(3).png)
The Results
By the end of the engagement, the firm was operating within its first centralized marketing automation platform, connected to its ERP, built to reflect how work unfolded across marketing, business development, and operations. The marketing team, previously reliant on siloed tools and intuition, was set up with all the data and workflows they needed to see what was working and do more of it. Their lead scoring model was also earning trust through steady refinement, helping them reach out to the right people at the right time.
After the extensive documentation, even management could see the state of sales opportunities without having to trust judgment calls. Recruiters and business development stopped stepping on each other’s toes once their contact ownership was clearly defined. Business development teams gained shared visibility into relationships and pursuits, supported by consistent definitions and accessible reporting. Recruiters and business development worked from clearly separated paths, which simplified follow-up and reduced friction across teams. Reporting answered practical questions without repeated clarification, creating a steadier operating rhythm that supported planning and review.
The firm's new structure supported long timelines, complex pursuits, and ongoing visibility-building without adding unnecessary overhead. ClearPivot approached the work by listening closely, documenting what mattered, and giving shape to the firm's processes. For an organization grounded in thoughtful design, that approach left them feeling that all the details had been accounted for and solidified. And if anyone can appreciate that, it’s an architect.